HomeSitemapKey Personnel
 
 
 
 
 
 
 
Change Management Unit (CMU)
 
 
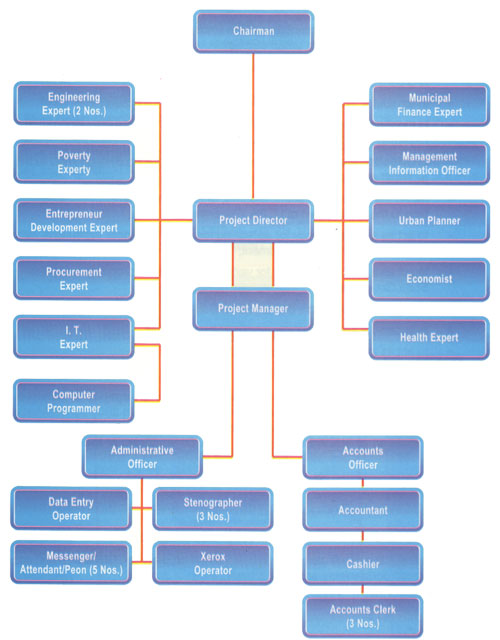
Change Management Unit (CMU) was created as an agency to oversee the implementation of the Kolkata Urban Services for the Poor Programme in 2003 by the Municipal Affairs Department. This is a Society registered under the Societies Registration Act. 1961. Office is situated at SUDA Building, Salt Lake.
Functions of CMU
 
  • organisational Development of ULBs, support agencies;
  • introduction of self assessed unit area based property tax, GIS & MIS and  accrual based Double Entry Accounting System;
  • enhancement of revenue and audit of expenditure;
  • augmentation of  technical resource;
  • bottom up planning, implementation and post work management involving community based organisations like ward committee;
  • to extend support in preparation of Draft Development Plan (DDP) for five (5) years and Annual Development Plan (ADP) of the ULBs;
  • remodeling of working relation of Support agencies like MED, DLB, SUDA, ILGUS and WBVB among themselves and optimising their help process to ULBs;
  • to monitor allotment of fund to ULBs through competitive process;
  • slum level infrastructure works to be planned, implemented and managed (post work) by slum level organisations;
  • to render assistance to DFID to review the procurement procedures for contractors, suppliers and service providers;
  • strong quality check of works, accounts & procurement procedure through third party quality support agency and external audit.
 
Department
DLB
MED
SUDA
ILG&US
WBVB
CMAWB
 
 
 
 
 
 
Copyright © Department of Municipal Affairs, Govt. of West Bengal
Site best viewed in Internet Explorer 6.0 or above in 1024 x 768 resolution
Site Developed & Maintenance by Telmac